首页 > 高考真题、课件、试题 > 预览页
立即下载
浙江省六校联盟2025届高三5月模拟预测卷 生物试题(含答案).pdf
管理员发布    丨    2025-05-25    丨    103次下载
预览已结束,请付费下载后查看
下载需要 5 下载点
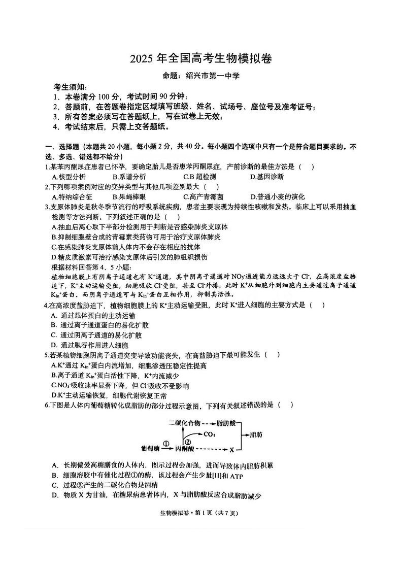
立即下载
推荐资源

QQ 二维码

微信二维码

地址:武汉市洪山区书城路出版城 电话:13618371817 邮箱:ccnumx@163.com

Copyright © 2026 武汉典知教育科技有限公司 All rights reserved 鄂ICP备2022012155号 技术支持:优狐