首页 > 高考真题、课件、试题 > 预览页
立即下载
湖北省襄阳随州部分高中2024-2025学年高一下学期期末联考 生物.pdf
管理员发布    丨    2025-07-02    丨    47次下载
预览已结束,请付费下载后查看
免费下载
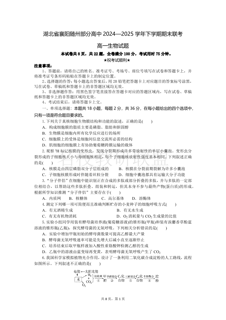
立即下载
推荐资源

QQ 二维码

微信二维码

地址:武汉市洪山区书城路出版城 电话:13618371817 邮箱:ccnumx@163.com

Copyright © 2026 武汉典知教育科技有限公司 All rights reserved 鄂ICP备2022012155号 技术支持:优狐