首页 > 高考真题、课件、试题 > 预览页
立即下载
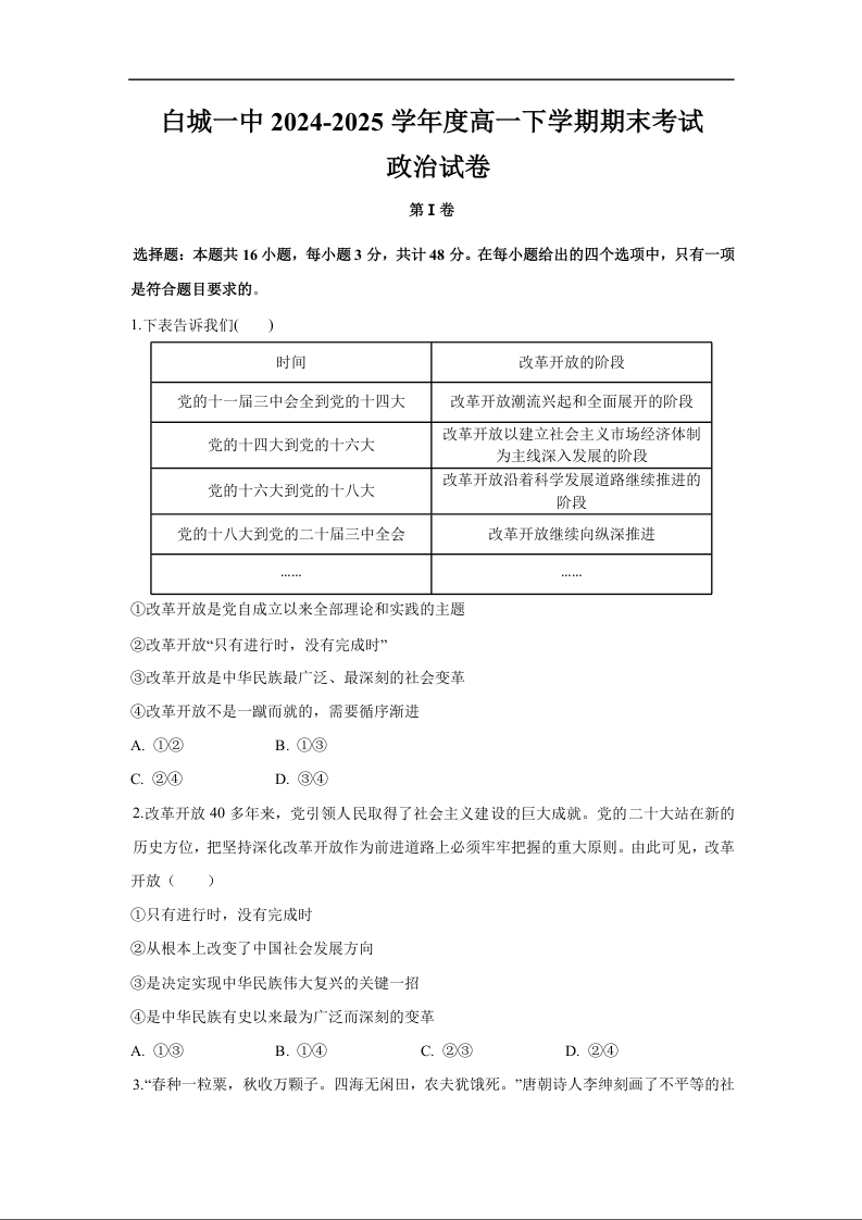
白城一中2024-2025学年度高一下学期期末考试 政治.docx
管理员发布    丨    2025-08-08    丨    40次下载
预览已结束,请付费下载后查看
免费下载
立即下载
推荐资源

QQ 二维码

微信二维码

地址:武汉市洪山区书城路出版城 电话:13618371817 邮箱:ccnumx@163.com

Copyright © 2026 武汉典知教育科技有限公司 All rights reserved 鄂ICP备2022012155号 技术支持:优狐